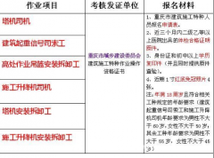
重庆市区县架子工(登高作业,安装拆除维修)报名哪里有重庆焊工证考一个要多少钱重庆市焊工考试报名材料要什么;重庆市焊工证怎么考?焊工培训考试时间,重庆市登高架设作业培训 登高架设作业考试报名入口;重庆市登高架设作业证怎么考?登高架设作业培训考试时间重庆电工证怎么考?安监的电工特种作业操作证培训流程?南岸区电工证报名地点。
可在拥有资质的培训机构报名参加培训考试,成绩合格后,由应急管理局签发电工特种作业操作证。
电工证:又称“IC卡电工证”、“电工上岗证”、“电工特种操作证”等。它由应急管理局(原安监局)颁发,分为高压电工证和低压电工证。
低压电工证:适用于一千伏以下的电工作业,是电工行业中很途广泛的证书。
高压电工证:适用于一千伏以上的电工作业,是电工行业中很途广泛的证书。
凡从事电工行业,像设备安装电工、设备维修电工、线路维修电工、装配电工、值班电工、家装电工、工装电工等等都需要持有持证。
电工证3年复审,6年换证,证书都是全国联网通用通审的,证书过期未复审的,那电工证作废,需要重新参加培训和考试。(注:电工证年审、换证一般需提前1-3个月提交)。
想要了解更多考试相关信息,请来电咨询。
重庆市低压电工上岗证年审须知;重庆市低压电工证到期了在哪里年审快,重庆市高处安装、维护、拆除作业年审需不需要考试啊,还是学习就可以?;重庆市高处安装、维护、拆除作业分为几种,报考条件是什么,需要去哪里报名?,重庆市工地登高架设作业证培训哪家服务比较放心省心?报名多少钱;重庆市登高架设作业证年审时间和报名流程
百度十下不如咨询一下(新考年审复审继续教育同步报名中)
报名咨询热线:150 2316 7724 (微信和QQ同号)













未上传身份证认证
未上传营业执照认证 



