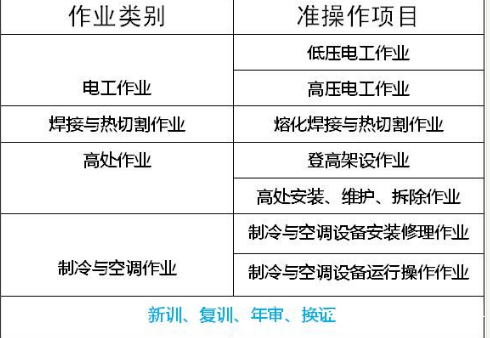
重庆市铜梁区质监局特种设备焊接作业报名考试科目什么时候考试岗证几年审核一次重庆市制冷与空调作业证年审方式和报名渠道;重庆市安全证报考的条件和方式,考试时间和费用,重庆市焊工培训中心培训班有哪些权;重庆市焊工培训班培训开课地点电工证复审流程
需要准备的材料:
(1) 本人一寸电子照片
(2) 需携带人员的身份证(或身份证复印正反面1张)
(3) 学历
(4) 操作证原件
参加进行统一的安排电工证考试,考试分为理论考试和实际操作考试。可以先提前在app上练习、背题、模拟考试,达到要求后再进行报名、预约考试。
考试合格一个月左右就可以拿到证书。证明书为较好次复审的情况下,保安监督局在证书背面盖上再审查印章。如果是复审的话,保安局会发给新的证明书。电工证的复查需要在复审日期的2-3个月前进行复审申请。如果过了3个月不参加复审,将视为证书作废。
重庆市想要快速拿到焊工证在哪里可以办理;重庆市焊工证哪家强报考贵不贵,需要多少费用,重庆市考单位使用的制冷与空调作业证报考条件变了吗?;重庆市制冷与空调作业怎么报名,去哪里办理,需要参加考试吗,重庆市制冷与空调作业多久培训一次?;重庆市制冷与空调作业上岗证继续教育什么时间
百度十下不如咨询一下(新考年审复审继续教育同步报名中)
报名咨询热线:150 2316 7724 (微信和QQ同号)













未上传身份证认证
未上传营业执照认证 



