重庆市垫江县 安监局电工证怎么报名 (质监局叉车证培训)
2021年重庆市复审架子工证如何进行报名考试,2021年重庆市架子工培训考证相关流程有哪些,2021年重庆市低压电工证在哪里报名,考试需要多少钱,2021年重庆市安监局电工考试内容,电工证怎么考,需要多少钱,2021年重庆市哪里可以复审制冷与空调作业证?高制冷与空调作业证复审考试吗,2021年重庆市考制冷与空调作业证培训时间要好久,2021年重庆市考一个制冷与空调作业操作证,持证上岗不怕查,2021年重庆市哪里考制冷与空调作业上岗证,2021年重庆市自己可以单独到安监局报名考试电工吗,2021年重庆市安监局电工证报名材料需要哪些
一、市场前景
特种作业操作证统属国家安全生产监督管理局监管,从事特种作业人员操作证必须熟悉相应特殊工种作业的安全知识及防范各种意外事故的技能。要求从业人员持卡(IC卡)上岗,即由国家安全生产监督管理局颁发《中华人民共和国特种作业操作证》方可持证上岗。各大型企业和工厂有大量的人需要考试,必须持证上岗,安监局会强制性的去审查,针对没有持证上岗的作业人员,会对企业和个人予以拘留三天或者罚款3到5万不等,另外,每个从事特种行业的人员找工作,必须需要证书,企业或用人单位才会接收应聘。
二、报考条件
参电工焊工培训报名条件凡身体健康,满18岁,初中以上文化,从事特种行业满一年者,有实际操作经验者。
三、工种类别
电工作业:01 高压电工作业02 低压电工作业03 防爆电气作业
焊工作业:01熔化焊接与热切割作业、02压力焊作业 03钎焊作业
架子工作业: 01、登高架设作业 02、高处安装、维护、拆除作业
制冷与空调作业: 01、制冷与空调设备运行操作作业 02、制冷与空调设备安装修理作业
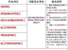
四、报考资料
报名资料:身份证正反复印件1张,小一寸彩色红底相片2张(可提供电子件)
报考流程:提交资料-----填写报名表------交费------往上申报-----发放证书----网上查询
百度十下,不如咨询一下
免费咨询报名热线:150 2316 7724 (微信、QQ 同号)













未上传身份证认证
未上传营业执照认证 



