国家开放大学2024年成人专本科学历招生专业计划
一、学校概况
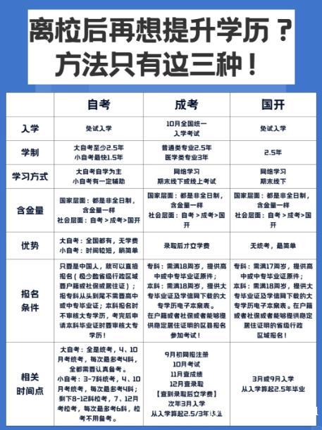
国家开放大学,原中央广播电视大学,是一所世界一流公立成人高校,始建于1960年,是由国家教育部批准、人民政府管理的高等院校。学校以现代信息技术为支撑,开展学历教育与非学历教育,开展远程教育和全日制教育,现有中专、大专、专升本等学历教育形式,在校生4万余人,非学历教育培训项目10余项,年培训2万余人次。由中华人民共和国教育部直属,国家重点大学;国家开放大学以现代信息技术为支撑,学历教育与非学历教育并举,实施远程开放教育的新型高等学校。
二、招生专业
专科(高中起点专科):软件技术、旅游管理、智能控制技术、酒店管理、软件工程、计算机科学与技术、机械设计制造及其自动化、药学,护理,中药学、体育运营与管理、工商企业管理
本科(专科起点本科):酒店管理、软件工程、计算机科学与技术、机械设计制造及其自动化、护理学,药学、工商管理,行政管理,会计学,汉语言文学,学期教育,法学,金融学,物流管理、土木工程
三、 招生对象
国家开放大学面向全国招生,招生对象包括普通高中、职业高中、中专、技校毕业生以及在职从业人员、待业人员等。
1、专科专业:具有高中、中专、中师、职高毕业或同等学力者。
2、本科(专科起点)专业:具有国民教育系列相同或相近专业高等专科(含专
科)以上学历者。
四、教学及学习方式
国家开放大学采用现代信息技术手段开展教学,主要包括在线学习和面授学习两种方式。学生可以通过登录国家开放大学学习网进行在线学习,参加课程直播或录制视频学习,完成作业和考试。同时,学生也可以通过国家开放大学教学点参加面授学习,接受教师的面对面辅导和指导。
五、毕业及颁证
学生学籍自注册入学起八年内有效,本科(专科起点)、专科专业基础学习年限均为两年半。符合毕业要求的,颁发国家承认的学历证书。毕业证书由国家开放大学统一制作并编号。
六、报名咨询
刘老师1 3 7 0 1 3 3 9 4 0 5(微信同步)
地址:北京市大兴区兴华大街















未上传身份证认证
未上传营业执照认证 



